中文
|
English
客服热线
021-52845231
搜索
首页
关于我们
返回
企业文化
资质荣誉
产品中心
返回
单相电源滤波器
三相三线滤波器
三相+N线滤波器
变频/伺服专用滤波器
IEC插座/插针型滤波器
直流/屏蔽室及特殊滤波器
谐波滤波器/电抗器
定制滤波器
新闻资讯
技术资讯
联系我们
首页
关于我们
返回
企业文化
资质荣誉
产品中心
返回
单相电源滤波器
三相三线滤波器
三相+N线滤波器
变频/伺服专用滤波器
IEC插座/插针型滤波器
直流/屏蔽室及特殊滤波器
谐波滤波器/电抗器
定制滤波器
新闻资讯
技术资讯
联系我们
中文
|
English
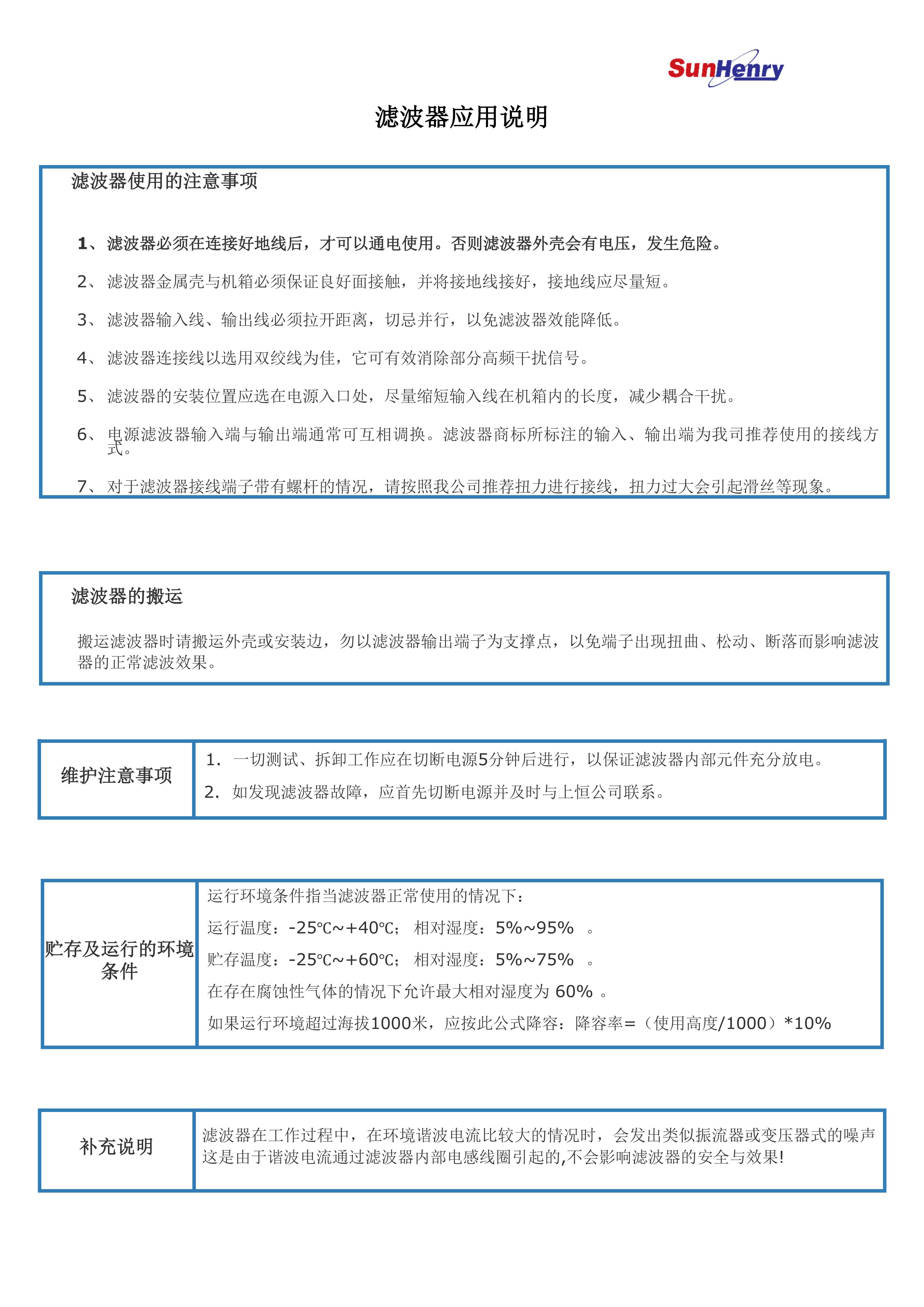
滤波器应用说明
发布时间:2025-10-14
上一篇:
电磁兼容测试技术简介
下一篇: 没有了
返回